以前に作った「立型クリスマスツリー基板」
www.ichigojaman.jp
の発展形です。
IchigoJamに差してプログラムでLEDを光らせることもできますし、植木鉢基板に差してコンピュータ無しでランダムに光らせることもできます。
植木鉢に差して光らせた動画はこちら。
www.youtube.com
ツリー基板

8個のLEDと、デコーダーIC・74HC238が載っています。

IchigoJamのCN4ソケットに差すと、「OUT 0」~「OUT 7」でLED0~LED7の8個のLEDがそれぞれ点灯します。「OUT 8」で全消灯します。
プログラムの詳細は、立型クリスマスツリー基板のページを参照してください。
回路図

以前のツリー基板とほぼ同様の回路ですが、抵抗内蔵LEDを使って部品数を減らしました。
基板データ
- Fusion PCB用ガーバーデータ(ZIP)(50×75mm)
*この基板データは、CC BYライセンスとします。どうぞご利用ください。

(C) 2022 Shiro Saito (https://www.ichigojaman.jp)
植木鉢基板

ロジックICが2個載った基板です。電源は裏面の単4電池×2本です。
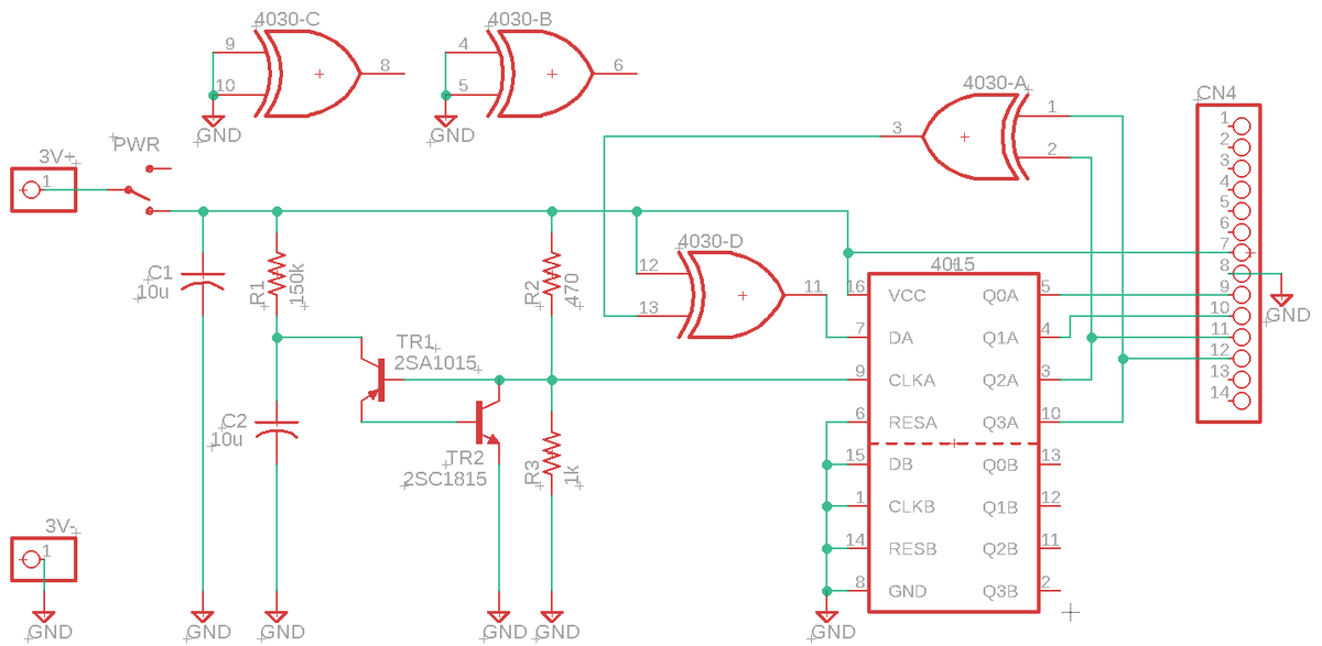
回路図

4ビットシフトレジスタ・4015の出力の一部を、XORゲート・4030でシリアルデータ入力へ帰還をかけて(線形帰還シフトレジスタ)、疑似乱数を出力しています。
これにツリー基板を差すと、8個のLEDがランダムに光ります。
XOR(排他的論理和)ゲートは、以下のような動きをします。

もしシフトレジスタの4本の出力が全てLになると、XORゲート・4030-Aの2本の入力もLになり、ゲートの出力もLになります。線形帰還シフトレジスタの基本どおりにそれをデータ入力へ戻すと、シフトレジスタの全出力がLのまま(=LEDが全て消灯)で変化しなくなってしまいます。
(実際にその回路を動かしてみると、電源ON直後は全出力がLになってしまうようで、LEDがずっと光りません)
それを避けるため、2個のXORゲートを組み合わせてXNORゲートと等価にして、反転した出力をデータ入力へ帰還させています。

光るLEDをずっと観察するとわかるのですが、LED0~LED7の8個は以下のパターンで繰り返し光ります。
0→1→3→7→X→X→X→6→X→X→2→5→X→4→X→…
(最初にもどって繰り返し。Xは全消灯)
8ビットシフトレジスタ(74HC595など)を使って出力ピン数を増やせばもっと長いパターンにできるのですが、クリスマスツリーのLEDですし、そこまでしなくてもいいかと思います。
基板データ
- Fusion PCB用ガーバーデータ(ZIP)(50×91mm)
*同じ基板を3枚割り付けています。
*この基板データは、CC BYライセンスとします。どうぞご利用ください。

(C) 2022 Shiro Saito (https://www.ichigojaman.jp)
材料
- カーボン抵抗(炭素皮膜抵抗) 1/4W150kΩ (100本入) R1
- カーボン抵抗(炭素皮膜抵抗) 1/4W470Ω (100本入) R2
- カーボン抵抗(炭素皮膜抵抗) 1/4W1kΩ (100本入) R3
- スライドスイッチ 1回路2接点 基板用 横向き
- ICソケット (16P) (10個入)
- シフトレジスタ CD4015BE(千石電商)
- 秋月電子のTC4015BPは現在売り切れのようです。
- ICソケット (14P) (10個入)
- 4回路XOR TC4030BP
- 絶縁ラジアルリード型積層セラミックコンデンサー 10μF25V5mmピッチ (10個入) C1、C2
- トランジスタ 2SA1015L-GR-T92-K 50V150mA (20個入)
- トランジスタ 2SC1815L-GR-T92-K 60V150mA (20個入)
- 分割ロングピンソケット 1×42 (42P)
- 電池ボックス 単4×2本 リード線

